唯彩看球
下载中心
个人中心
要点
直播
开奖
足球
篮球
数字
唯彩看球
数字彩
双色球推荐
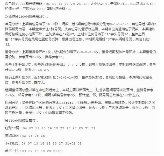
2019066期双色球 顾庭川8+2复式推荐
2019066期双色球 顾庭川8+2复式推荐
2019-06-09 14:59
唯彩看球
1
相关内容:
双色球走势图
双色球杀号定胆
双色球选号神器
双色球历史同期
双色球推荐
▌关注微信公众号:全民3D每日推荐(ID:fucai3DTJ)回复暗号:推荐,获取独家胆码;
更多优质推荐:
福彩3d试机号
排列五开奖号码走势图
彩票开奖查询
上一篇:2019066期双色球 唐儿推荐蓝三胆08 14 15
19
下一篇:2019066期双色球 陆海瑶振幅分析二位13 15
双色球
双色球复式推荐
双色球胆码推荐
双色球2019066期推荐
相关推荐
双色球2026037期钊痴旋十大专家预测
0 评
26037期双色球十大专家预测
0 评
双色球2026037期全网诗迷预测推荐 七言解码
0 评
评论正在加载...
最新资讯
大乐透2026035期开奖回顾 开奖结果查询
回合26037期七乐彩下期预测
复胆26037期七乐彩专家预测
和码七星彩26037期下期预测
坚果七星彩26037期预测汇总
热门标签
双色球奖金计算器
专业彩票走势图
双色球开奖公告
解蓝波
双色球开奖
奖金计算器
彩票走势图
双色球开奖
彩妹排雷
双色球开奖查询
双色球大小分析
双色球选号助手
聪爷说彩
双色球杀号定胆
双色球开奖结果
双色球缩水工具
双色球分析网
双色球开机号
双色球随机机选号码
双色球历史同期号码
双色球和值预测
彩票开奖查询
双色球专家
双色球历史同期结果
双色球体检室
和值分析
杀破蓝
双色球历史同期
双色球龙头分析
双色球开奖结果今天
双色球预测
双色球蓝球出号预测
双色球走势图
双色球定胆预测
彩票开奖公告
双色球开奖查询
双色球奖金算法
双色球开奖查询
双色球推荐
双色球红蓝定胆
双色球红球出号预测
福彩双色球走势图
双色球走势图带坐标连线
双色球开奖结果
双色球随机选号
双色球红球走势分析
龙头凤尾
和值走势
大小奇偶
红球走势
评论正在加载...