唯彩看球
下载中心
个人中心
要点
直播
开奖
足球
篮球
数字
唯彩看球
数字彩
大乐透推荐
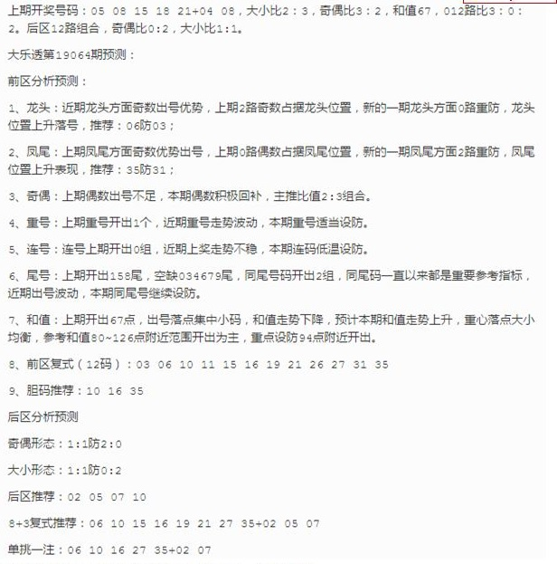
2019大乐透064期 云狂 云狂分析龙头03 06
大乐透19064期云狂推荐:龙头03 06
大乐透精选推荐
热门栏目
1
2019-06-05 14:16
相关内容:
大乐透杀号定胆
超级大乐透走势图
大乐透选号神器
大乐透十大专家推荐
大乐透推荐
▌关注微信公众号:唯彩荐号(ID:weicaijianhao)回复暗号:推荐,即可获取胆码;
上一篇:大乐透19064期彩妹杀号:后区还是双号为主
23
下一篇:大乐透19064期水上黄昏推荐:0路码继续优势
大乐透
大乐透复式推荐
大乐透胆码推荐
大乐透064期推荐
相关推荐
大乐透2026047期开奖回顾 开奖结果查询
0 评
大乐透26047期诗迷精选预测 古词解胆
0 评
大乐透26047期前区胆码推荐 区间比
0 评
评论正在加载...
最新资讯
大乐透2026047期开奖回顾 开奖结果查询
七乐彩26049期冷热实战交锋推荐 长期追踪定胆
七乐彩26049期乐彩风云录预测 和值区间实战攻略
七乐彩26049期七乐大数据笔记预测 定胆杀号本期分析
七乐彩26049期彩号观天机推荐 奇偶大小遗漏走势
热门标签
大乐透胆码预测
魔术师
大乐透开奖公告
综合分析
体育彩票走势图
彩票开奖查询
大乐透杀号定胆
彩票开奖公告
超级大乐透走势图表
大乐透尾号出号预测
质合分析
在线过滤
大乐透体检室
大乐透走势图带坐标连线
大乐透推荐
大乐透预测最准十专家免费方案
后区胆码
大乐透开奖查询
大乐透分析
大乐透前区胆码预测
大乐透预测号码
大乐透杀号
大乐透开奖结果
大乐透开奖
大乐透开奖公告
尾号分析
大乐透试机号
大乐透开奖
侃透玄机
金银胆码
大乐透走势图
大乐透随机机选号码
大乐透中奖查询
大乐透过滤软件
大乐透质合数出号预测
大乐透专家
彩妹杀号
初恋彩哥
大乐透开奖结果
体彩大乐透走势图
大乐透后区胆码预测
大乐透在线缩水工具
曝彩堂
体彩超级大乐透预测
彩票走势图大全
大乐透开奖结果查询
大乐透预测
大乐透综合出号预测
大乐透缩水工具
体育彩票走势图
评论正在加载...